Q 16 - How to prioritize areas for conservation (designation of new MPAs)?#

Answers#

skinparam classFontColor automatic
skinparam componentStyle rectangle
skinparam roundCorner 15
scale 4/5
hide stereotype

<style>
  element {
    MaximumWidth 150
    MinimumWidth 150
    HorizontalAlignment center
  }

  .ety {
    MinimumWidth 20
    BackGroundColor #00000000
    FontColor #00000000
    LineColor #00000000
    FontSize 1
    Padding 0
    Margin 0
  }

</style>

package Practices {
  [Scoping] as p1 [[/elements/practices/practice1]] #ADD1B2
  [Data collection and presentation] as p2 [[/elements/practices/practice2]] #ADD1B2
  [Analysis and diagnosis] as p3 [[/elements/practices/practice3]] #ADD1B2
  [Prioritisation and designation] as p4 [[/elements/practices/practice4]] #ADD1B2
  [Implementation and management] as p5 [[/elements/practices/practice5]] #DDDDDD
  [Monitoring and evaluation] as p6 [[/elements/practices/practice6]] #DDDDDD

  (E1) <<ety>>
  (E2) <<ety>>
  (E3) <<ety>>
  (E4) <<ety>>
  (E5) <<ety>>
  (E6) <<ety>>
  (E7) <<ety>>
  (E8) <<ety>>

  p1 -[thickness=5]-> p2
  p2 -[thickness=5]-> p3
  p3 -[thickness=5]-> p4
  p4 -[thickness=5]-> p5
  p5 -[thickness=5]-> p6
}


package OperationalApproaches {


    package CoreMethods {

      [Cumulative Effects Assessment (CEA)] as op1 [[/elements/operational_approaches/operational_approach1]] #DarkRed;text:white

      [Prioritising conservation areas] as op27 [[/elements/operational_approaches/operational_approach27]] #DarkRed;text:white

    }



    [Tools4MSP CEA] as op2 [[/elements/operational_approaches/operational_approach2]] #GoldenRod

    [HELCOM SPIA Tool] as op9 [[/elements/operational_approaches/operational_approach9]] #GoldenRod

    [PlanWise4Blue] as op8 [[/elements/operational_approaches/operational_approach8]] #GoldenRod

    [Area-based Conservation Planner (ABC)] as op28 [[/elements/operational_approaches/operational_approach28]] #GoldenRod




      op1 --> op2

      op1 --> op9

      op1 --> op8

      op27 --> op28




    op2 -[hidden]-> op9

    op9 -[hidden]-> op8

    op8 -[hidden]-> op28



    op1 -[#001c7f,thickness=2]-> p1

    op2 -[#b1400d,thickness=2]-> p1

    op9 -[#12711c,thickness=2]-> p1

    op8 -[#8c0800,thickness=2]-> p1

    op27 -[#591e71,thickness=2]-> p1

    op28 -[#592f0d,thickness=2]-> p1

    op1 -[#001c7f,thickness=2]-> p2

    op2 -[#b1400d,thickness=2]-> p2

    op9 -[#12711c,thickness=2]-> p2

    op8 -[#8c0800,thickness=2]-> p2

    op27 -[#591e71,thickness=2]-> p2

    op28 -[#592f0d,thickness=2]-> p2

    op1 -[#001c7f,thickness=2]-> p3

    op2 -[#b1400d,thickness=2]-> p3

    op9 -[#12711c,thickness=2]-> p3

    op8 -[#8c0800,thickness=2]-> p3

    op27 -[#591e71,thickness=2]-> p3

    op28 -[#592f0d,thickness=2]-> p3

    op1 -[#001c7f,thickness=2]-> p4

    op2 -[#b1400d,thickness=2]-> p4

    op9 -[#12711c,thickness=2]-> p4

    op8 -[#8c0800,thickness=2]-> p4

    op27 -[#591e71,thickness=2]-> p4

    op28 -[#592f0d,thickness=2]-> p4

}

OperationalApproaches -right[hidden]- Practices

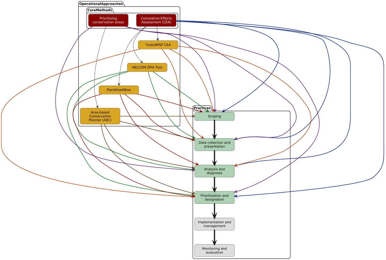
Operational approaches

ESE1 - Ecological toolkit#

Spatial scales: Transboundary / sea basin National Regional / local
Protection regimes: Strict protection Non-strict protection
Marine zones: Coastal zone Deep sea Offshore zone

Criteria classes: 1.1 Functional 1.1.1 Vulnerability 1.1.2 Stability 1.1.3 Functional hotspots 1.1.4. Life cycle critical areas 1.1.5 Climate-smart potential 1.2 Structural 1.3 Genetic 1.4 Ecological status

Criteria

Operational approaches: (Method) Cumulative Effects Assessment (CEA) (Tool) Tools4MSP CEA (Tool) HELCOM SPIA Tool (Tool) PlanWise4Blue (Method) Prioritising conservation areas (Tool) Area-based Conservation Planner (ABC)

Implementation details

The following criteria presented in D3.4 and D3.2 are relevant to support the process: Stability, Functional hotspots, Life-cycle critical areas to identify areas of conservation priority (e.g., refuge areas, feeding areas and nurseries grounds, key functionnal areas with high level of functional diversity). Example of priority areas includes Ecologically and Biologically Significant Areas (EBSAs) and Vulnerable Marine Ecosystems (VME) areas.

Furthermore, algorithms and web-based tools specifically designed for area prioritization and optimization can be applied (see again D3.4). CEA offers critical insights into the spatial and temporal distribution of human-induced impacts under both current and future scenarios. This information is essential for identifying areas that are either currently experiencing high pressure or are projected to be heavily impacted, informing planning and management strategies.

When combined with CEA, area prioritization analysis can help guide the selection of zones for conservation in a way that minimizes potential conflicts between the expansion of MPAs and existing human activities. This integrated approach ensures that conservation efforts are both ecologically effective and socioeconomically coherent. Tools for addressing both types of analyses have been provided in D3.4 (ESE1).

In addition, the guidance inclusive of anthropogenic and climatic stressors as driver of changes can be considered (D3.3). - Step 1: Define the conservation objectives (target (D3.3 - chapter2), pathways (D3.3 - 5.2.2)) and hierarchized them based on local context (including social, economical and ecological component), conventions objectives and feasability (regarding Data and difficulty to reach a trad-off among users). In this step you also need to define the complexity of analysis to perform by eventually hierarchising the degree on which you will try to interconnect social, econonomical and ecological component. In the conservation pathways, ecological issues should be the focus before sociological and economical component but the final balance depends on the objectives defined. - Step 2: Perform an analysis of risk (step 2 to 5 of the Guidance) - Step 3: Propose different MPA network designs with connectivity as one of the main consideration in the design. You can be supported in the designation process by the chater 6 of the D3.4 in which you can find a list of criteria to define climate-smart MPA and MPA networks. - Step 4: Enter in the Trade-off process (cf ESE3)

Notes

Kotta et al. (2024) Ecological toolkit (ESE1) for MPAs prioritization and networking. Deliverable – D3.4., under the WP3 of MSP4BIO project (GA n° 101060707)

Cambra et al (2024). Guidance for including climate change scenarios in protection and prioritization strategies for Marine Protected Areas development. Deliverable D3.3, under the WP3 of MSP4BIO project (GA n° 101060707)

References

  • Bongiorni L., Bekaert M., Jusufovski D., Bocci M., Gissi E., Magaldi M., Sciascia R., Rombouts I., Costa A., Barbanti A., Pınarbaşı K., Withouck I., Kotta J., Whatley L., Barboza F.R. (2023) Portfolio of improved ecological criteria to be applied in biodiversity protection and restoration for project testing sites. Deliverable – D3.2., under the WP3 of MSP4BIO project (GA n° 101060707)

  • Cambra E., Conversi A., Whatley L., Menegon S., Beckaert M., Bongiorni L., Calado H., Pinarbasi K., Barboza F., Lauri K., Sciascia R., Cristina A., Marasovic T, Boudy C., Alloncle N., Gissi E. (2024). Guidance for including climate change scenarios in protection and prioritization strategies for Marine Protected Areas development. Deliverable D3.3, under the WP3 of MSP4BIO project (GA n°101060707)

  • Ecological toolkit (ESE1) for MPAs prioritization and networking. Deliverable – D3.4., under the WP3 of MSP4BIO project (GA n° 101060707).